中心議題:
- 電源的基本方案
- 開關電源部分的設計要點
- 電壓斬波控制
1 引言
在我國,電鍍行業發展較快,隨著市場對電鍍產品質量要求的提高,電鍍工藝對電鍍電源的要求也越來越高。開關電源產品由于其具有體積小,重量輕,節能節材,調節精度高,易于控制等諸多優點,正逐漸被廣大用戶所采用。脈沖開關電源作為開關電源衍生產品,其應用于電鍍與直流電鍍相比有如下特點:
脈沖電源可通過控制輸出電壓的波形、頻率和占空比及平均電流密度等參數,改變金屬離子的電沉積過程,使電沉積過程在很寬的范圍內變化,從而在某種鍍液中獲得具有一定特性的鍍層。脈沖鍍鎳代替直流鍍鎳可獲得結晶細致的鍍層,能使鎳層的孔隙率與內應力降低,硬度增高,雜質含量降低,并可采用更高的電流密度,提高鍍覆速度〖1〗。
根據脈沖鍍鎳的工藝,我們研制了最大峰值電流1000A,最大峰值電壓30V的脈沖鍍鎳開關電源。其工藝如下:
* 硫酸鎳(NiSO4·7H2O):180~240g/L
* 硫酸鎂(MgSO4·7H2O):20~30g/L
* 氯化鈉(NaCl):10~20g/L
* 硼酸:30~40
* PH值:5.4
* 溫度:室溫
* 波形:矩形波
* 頻率:500~1500Hz
* 占空比:5%~12%
* 平均電流密度(A/dm2):0.7
2 電源的基本方案
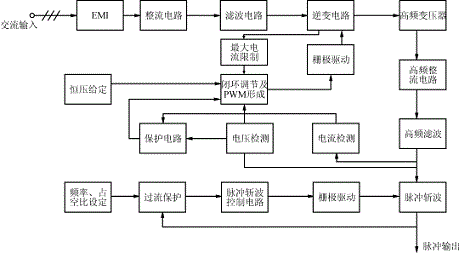
三相380V/50Hz交流電經過EMI電磁兼容裝置,進行橋式整流,再經過逆變和變壓,然后再整流、濾波、儲能,最后進行電壓斬波,輸出單向脈沖電壓。本電源設計分兩部分:前級的開關電源和后級的斬波。脈沖電源電路工作原理框圖如圖1所示。
脈沖電源電路工作原理框圖

圖1脈沖電源電路工作原理框圖
3 開關電源部分的設計要點
3.1開關電源部分原理
主電路由EMI電磁兼容裝置、整流電路、逆變電路、高頻變壓器、高頻整流及高頻濾波電路組成;控制電路由電流、電壓雙閉環組成,電流環為內環,電壓環為外環;保護電路設置有初級最大電流限制,輸出過流、短路保護,最高輸出電壓限制。
3.2基本要求
脈沖開關電源除應具有一般電源的要求外,還要求短時輸出功率大,動態特性好,效率高,并在大功率脈沖輸出情況下能穩定可靠地工作。
3.3開關電源的設計
(1)高頻化該電源輸出最大平均容量為峰值電流1000A,電壓30V,占空比10%,即3kW?;趯γ}沖開關電源的實際要求,宜采用高頻技術方案,同時選取全橋逆變的拓撲形式,提高頻率是實現小型化的重要途徑,它能減少功率變壓器的體積和濾波電感量,而輸出電感是影響動態響應的重要因素。高頻化還是改善動態響應的重要措施,電源調整的速度隨頻率提高而加快。從而達到迅速穩壓的目的。
[page]
(2)容量小型化由于占空比D較小,例如:D=0.1,
則峰值電流將為平均電流的十倍。若按峰值電流設計則不難實現,但電源體積龐大,不經濟。若按平均電流設計,則對電源要求十分苛刻,既要求電源小型可靠,又要求電源在負載突變的過程中不能產生過大的壓降。對于供電電壓為2~30Vd.c.,峰值電流IP=1000A,D=0.05~0.1,需平均電流ICP=50A~100A的開關電源,若按照平均電流來設計,則有以下難題:
①電源在毫秒級時間內突然加上十倍平均電流時將會發生過流保護;
②電源在毫秒級時間內提供不了峰值電流時將會發生輸出跳變,即突降過程〖2〗。
本裝置采用1.5倍平均電流設計,保證開關電源有足夠的裕量,同時,適當增加電源的能量供給能力。
(3)高的電壓反饋增益電源應有足夠高的電壓反饋,提高電源的動態特性,保證脈沖輸出電壓的平穩。
(4)增大開關電源輸出電壓保持能力問題
由于電源工作在大脈沖電流條件下,電源至少要經過若干個周期的調整才能穩定過來,并要耐受沖擊電流而不至于保護動作,為了減小沖擊帶來的異常(尖峰,下降等),宜在負載端設置儲能電容。
設計方法如下:
電容中儲存的能量為:
EC=0.5C0U2
在輸出峰值功率P0P作用下,開關電源輸出功率為PO1時,維持輸出方波寬度TON,輸出電壓變化ΔU=U1-U2,電容儲存的能量如下式所示:
0.5C0(U12-U22)=(P0P-PO1)×TON
由上式求得儲能電容C0:
C0={2(P0P-PO1)×TON}/(U12-U22)
同時,儲能電容必須選用ESR小,高頻性能好的電解電容。
(5)加入逆變橋的過流限制鑒于開關電源輸出電容量特別大,開機瞬間和脈沖輸出時,逆變橋需要承受特別大的沖擊電流,當逆變橋加入單周期過流限制后,能夠有效地保證逆變橋的功率器件不會超過設計電流值,而大大提高了開關電源的可靠性。
4 電壓斬波控制
4.1設計思路
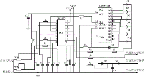
以SG3525PWM 芯片為核心進行控制系統的設計。通過用CD4017B芯片進行8分頻,對輸出最大占空比進行限制。主電路采用場效應管并聯。電壓斬波控制原理圖如圖2所示。
電壓斬波控制原理圖

圖2電壓斬波控制原理圖




